
吉林省高校联盟2026年上半年学位外语报名已开始,采取线下机考考试形式,实行“考前人脸识别身份”、“考中全程录像监测”方式。学生自行在网站完成报名、交费、打印准考证等,现将具体内容通知如下:
一、参加高校联考的学校:长春工程学院、长春理工大学、长春大学、长春工业大学、吉林财经读大学、吉林师范大学、白城师范学院
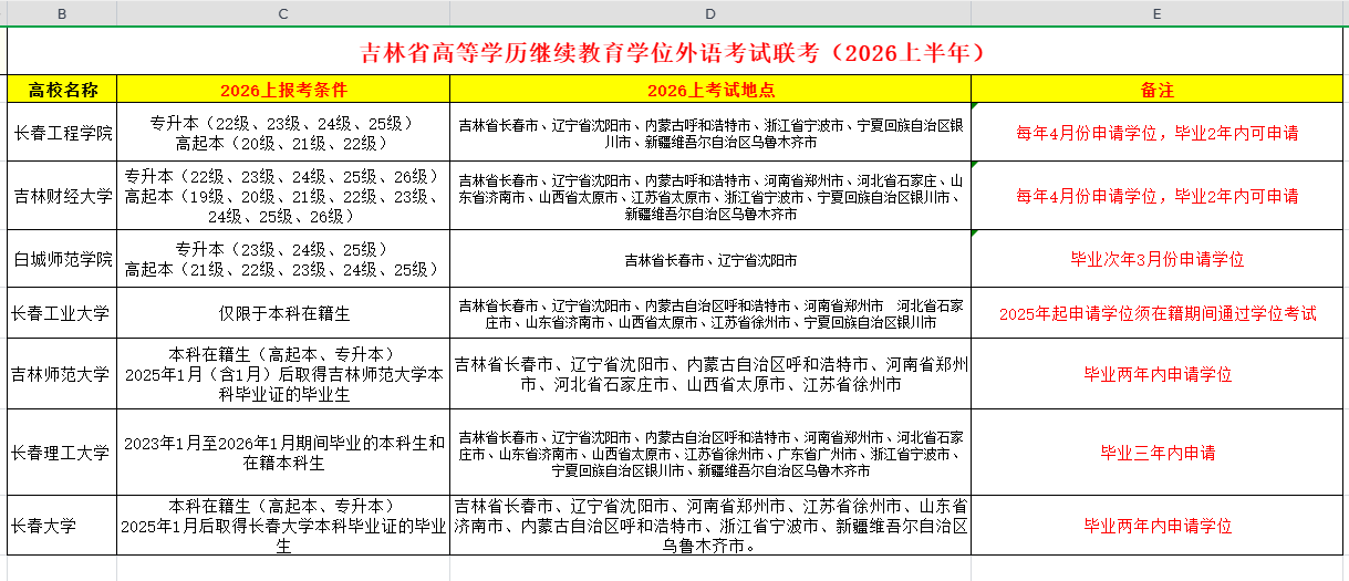
二、涉及报考的学生:如图报名范围

三、报名时间:2026年2月26日9:00—3月3日18:00;
四、缴费时间:3月5日8:00—3月7日22:00(多数学校的缴费都在报名平台完成,长春工程需在学校公众号交费,关注公众号)
五、报名费:80元/人,网上扫码支付,支付成功才算完成报名,未在规定时间支付的无法参加考试;
六、报名方式:手机移动端和PC电脑端,
PC端网址:http://jlxwlk.chinaedu.net
手机移动端:微信关注公众号“弘成慧考平台”
七、打印准考证时间:2026年3月16日9:00至考试前,具体考试时间、地点详细看准考证;
八、考试地点:(学生可自已选择,具体的看下面截图,最终以准考证为准)
九、考试时间:3月21日—22日,详细考试场次和时间以各学生准考证为准;
十、成绩发布时间:计划于4月22日公布考试成绩,在报名网站上查考试成绩(吉林师范除外)


考生对学历报考有任何问题可以关注:辽宁成人高考网官方公众号或咨询报考老师。
第一时间掌握学历报考通知及相关考试信息!
招生政策、报考条件、报考流程、招生院校、招生专业、录取分数信息等。
本文关键词:吉林省高校2026(上半年)学位报名及考试通知
本文地址:https://www.lnckedu.com/show-20-1440-1.html
温馨提示:因考试政策、内容不断变化与调整,网站所提供的考试信息供参考,请以权威部门公布的信息为准。